3D맥스에서 초간단 벽돌 부스러기(debris) 모델링
- 3D맥스/기초사용법
- 2023. 2. 16.
반응형
3D맥스에서 초간단 벽돌 부스러기(debris) 모델링
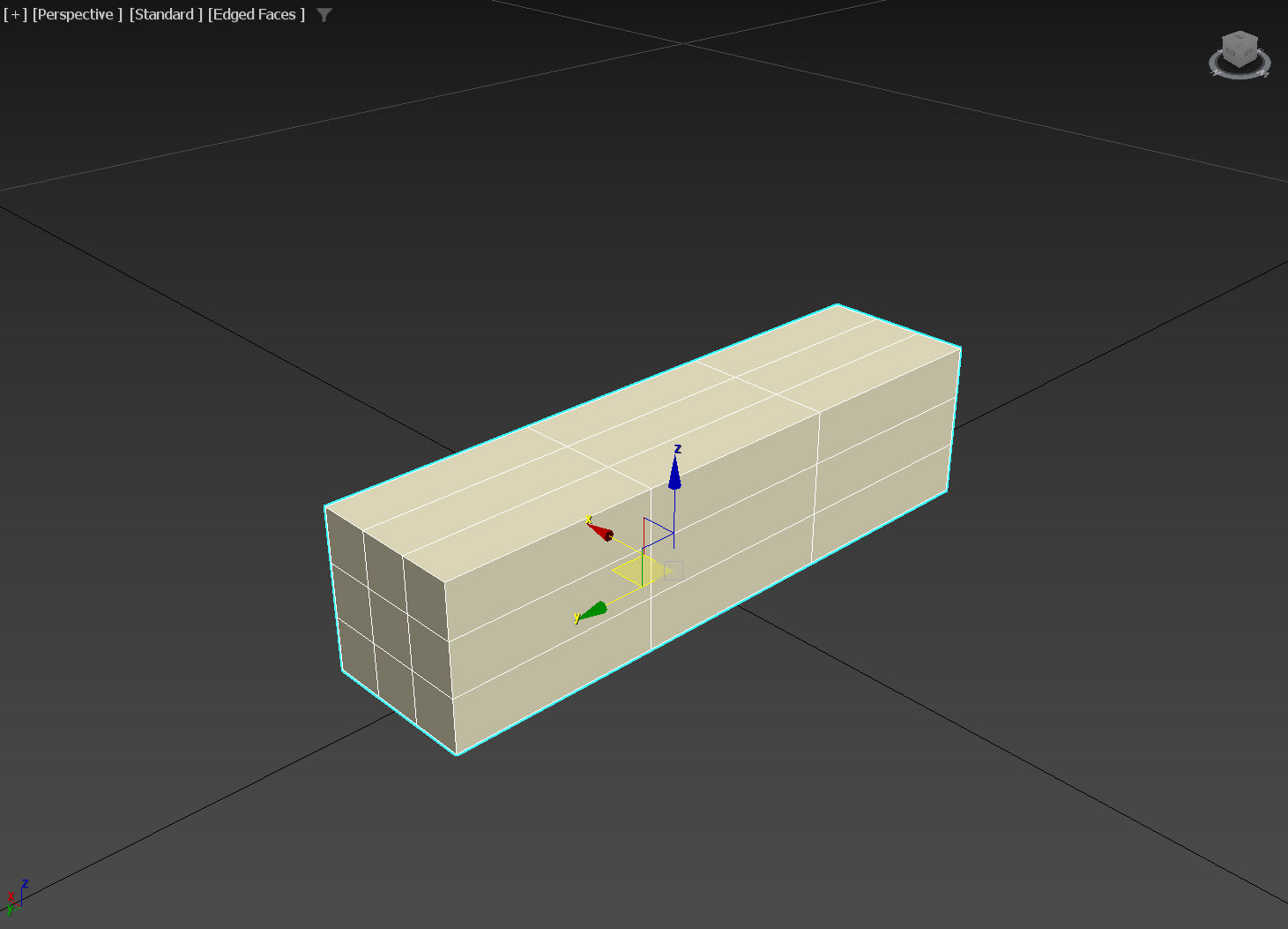
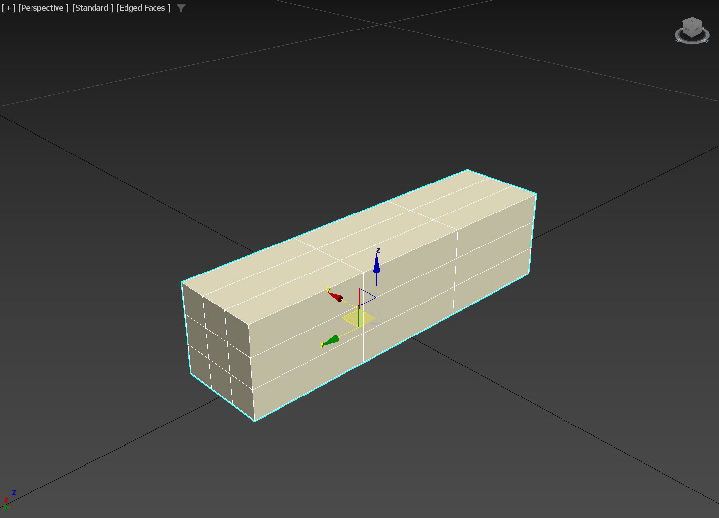
1)씬에 박스 오브젝트를 생성하고 세그먼트를 설정합니다.


2)노이즈(noise) 수정자를 추가하고 속성을 설정합니다(scale, strength)


3)박스 오브젝트의 크기(length, width, height)와 노이즈의 seed 속성을 다양하게 설정합니다.


반응형
'3D맥스 > 기초사용법' 카테고리의 다른 글
| 3D 맥스 및 오토데스크(Autodesk) 프로그램 완전히 지우기 (0) | 2023.02.19 |
|---|---|
| 3D맥스에서 초간단 조약돌(pebbles) 모델링하기 (0) | 2023.02.16 |
| 3D맥스에서 모션블러 효과 만들기(Object Motion Blur, Image Motion Blur) (0) | 2023.02.16 |
| 3D맥스에서 마사지볼 모델링하기 (0) | 2023.02.12 |
| 3D맥스에서 축구공 형태 모델링 (0) | 2023.02.12 |