3D 맥스에서 초간단 잔해(debris) 만들기
- 3D맥스/제작노트
- 2023. 6. 19.
반응형
3D 맥스에서 초간단 잔해(debris) 만들기
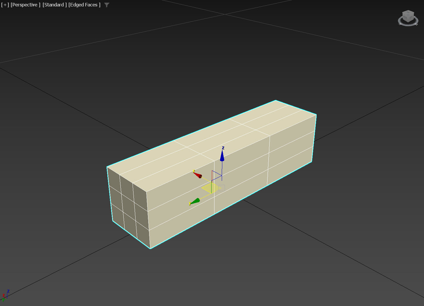
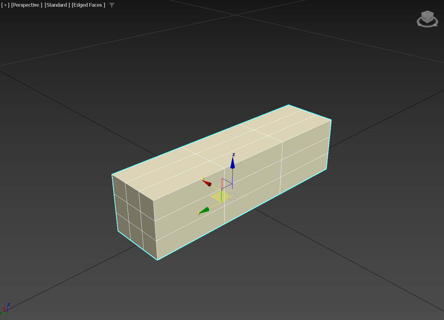
1)씬에 box 오브젝트를 생성합니다(length, width, height segs - 3)


2)오브젝트에 noise 수정자를 추가하고 noise scale, strength 수치를 입력합니다.


3)3)다양한 크기(length, width, height)의 box 오브젝트를 생성하고 noise의 seed를 설정합니다.


반응형
'3D맥스 > 제작노트' 카테고리의 다른 글
| 영화 월이(WALL-E) 배경 모작 구조물 3D 모델링 (0) | 2023.08.08 |
|---|---|
| 영화 CG에서 3D 프랍 모델 사용 예시 (0) | 2023.08.08 |
| 3D 맥스에서 초간단 금덩이 만들기 (0) | 2023.06.19 |
| 3D 맥스에서 위성지도 이미지 위에 라인 작업 (3) | 2023.06.18 |
| 3D 맥스에서 로프(rope) 리깅하기 (0) | 2023.06.16 |