스케치업(SketchUp)에서 3D 모델 내보내기(FBX)
- 제작도구/기타
- 2023. 7. 31.
반응형
스케치업(SketchUp)에서 3D 모델 내보내기(FBX)
1)상단의 file 메뉴에서 export의 3D Model을 선택합니다.

2)export model에서 저장 위치를 설정하고 FBX 파일 형식을 선택하고 확인합니다.

3)내보내기를 진행하고 완료되면 결과를 표시합니다.


4)저장 위치에서 fbx 파일과 모델의 텍스처를 확인할수있습니다.


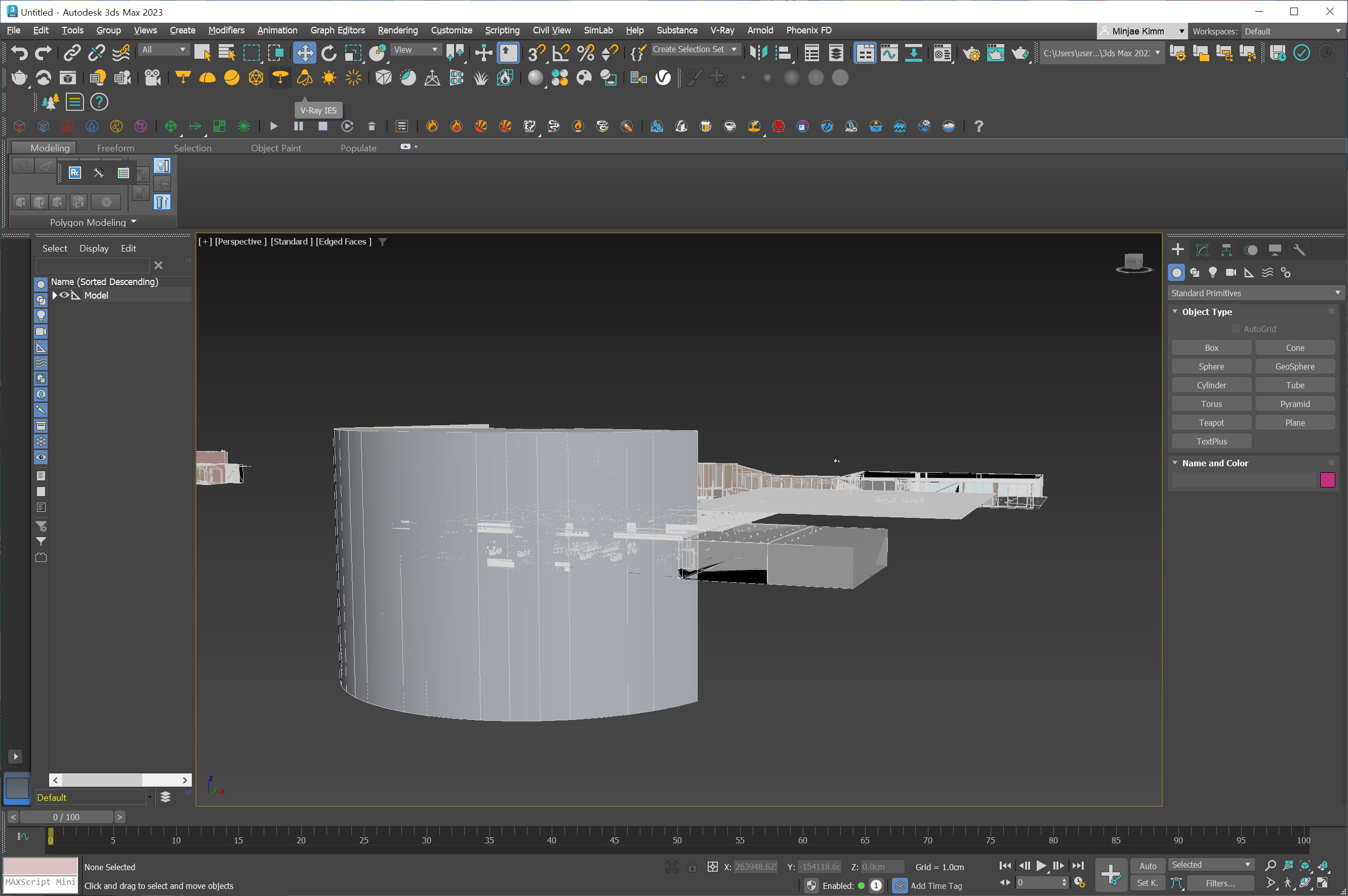
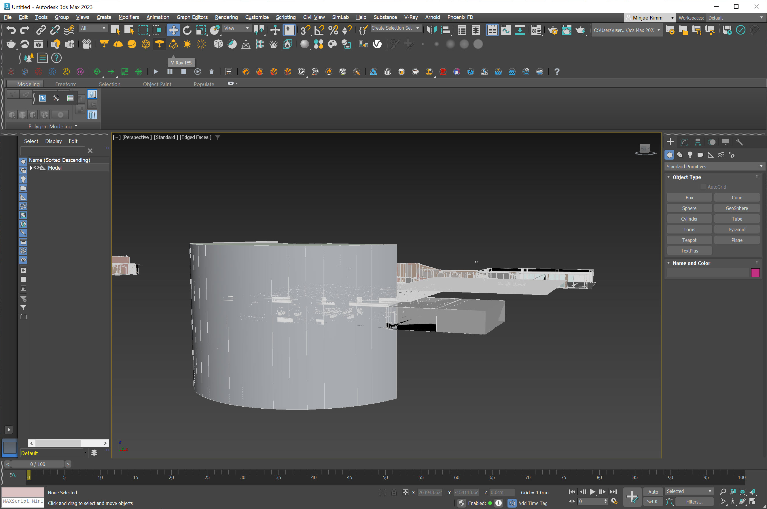
5)3D 프로그램에서 가져오기합니다(import)

반응형
'제작도구 > 기타' 카테고리의 다른 글
| NVENC, 엔비디아 하드웨어 가속 인코딩 (0) | 2023.09.19 |
|---|---|
| SyncSketch - 애니메이션, 영화, VFX, 기타 다양한 분야 협업 및 리뷰 도구 (0) | 2023.09.11 |
| Phoenix - 3D 유체 시뮬레이션 플러그인(맥스, 마야) (0) | 2023.07.24 |
| 3D 패션 및 의류 디자인 제작 프로그램(마블러스 디자이너, CLO) (0) | 2023.07.19 |
| 스케치업(SketchUp) 사용자 언어 변경하기(한국어, 영어) (0) | 2023.06.23 |