유니티(unity)에서 이벤트 함수의 실행 순서
- 유니티게임개발/기초공부
- 2019. 6. 18.
반응형
유니티(unity)에서 이벤트 함수의 실행 순서
(Order of execution for event functions)
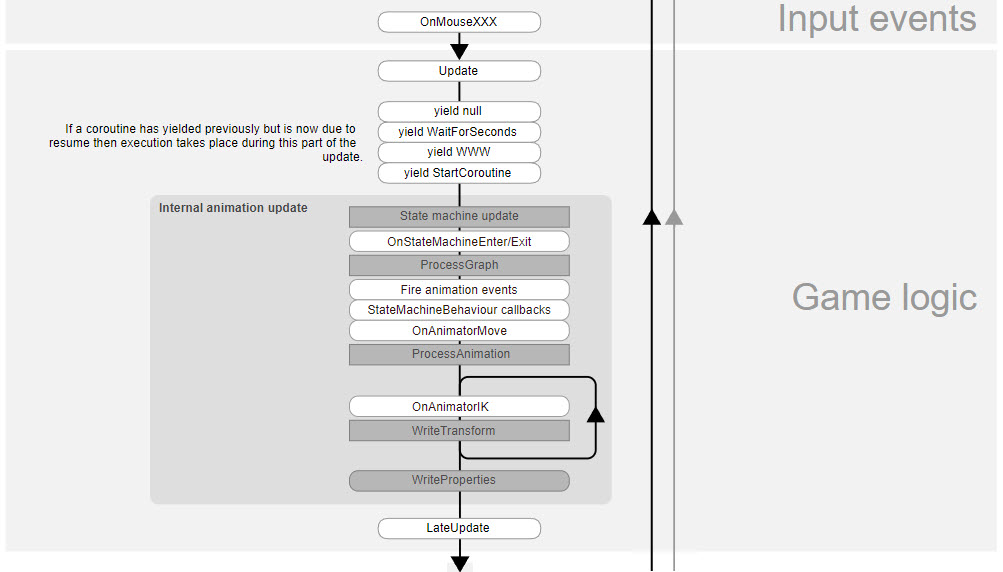
유니티에서 스크립트를 실행하면 이벤트 함수가 호출되는 정해진 순서가있습니다. 아래 유니티 웹사이트에서 이벤트 함수의 종류와 실행 순서를 확인할수있습니다.
https://docs.unity3d.com/Manual/ExecutionOrder.html
Unity - Manual: Order of execution for event functions
Instantiating Prefabs at run time Order of execution for event functions Running a Unity script executes a number of event functions in a predetermined order. This page describes those event functions and explains how they fit into the execution sequence.
docs.unity3d.com
스크립트 라이프사이클 플로우차트(Script lifecycle flowchart)



반응형
'유니티게임개발 > 기초공부' 카테고리의 다른 글
| 유니티 어셋 스토어에서 다운로드한 패키지 파일 위치 (0) | 2019.07.05 |
|---|---|
| 유니티(Unity)의 오쿨루전 컬링(occlusion culling)과 프러스텀 컬링(frustum culling) (0) | 2019.06.24 |
| 유나이트 서울 2019(Unite Seoul 2019) 참관 (0) | 2019.06.08 |
| 유니티(Unity)에서 충돌 jitter를 개선하기 위한 물리 속성(physics) (0) | 2019.05.24 |
| 유니티 커뮤니티, 교육자료, 최신소식 사이트목록 (0) | 2019.05.23 |