블렌더(blender) 기초 사용법1 - 3D뷰 컨트롤, 3dview, 오브젝트생성
- 제작도구/기타
- 2022. 9. 16.
블렌더(blender) 기초 사용법1 - 3D뷰 컨트롤, 3dview, 오브젝트생성
1)블렌더에서 3D뷰 컨트롤 및 네비게이션 단축키는 다음과 같습니다.
MMB(orbit), shift+MMB(pan), ctrl+MMB(zoom)
2)alt+LMB을 orbit으로 사용하려면 user preferences의 input에서 emulate 3 button mouse에 체크합니다(preferences는 상단의 file 메뉴에 위치합니다)

3)블렌더에서 오브젝트의 선택은 마우스 우클릭을 사용합니다. 오브젝트 선택을 마우스 좌클릭으로 사용하고싶다면 user preferences의 input에서 select with left를 선택합니다. 이 경우 alt+LMB(orbit)를 사용할수없습니다.

4)우측 상단에서 Outliner를 확인할수있습니다. 현재 카메라, 큐브, 라이트가 씬을 구성하고있는것을 확인할수있습니다.

5)3D view의 좌측에는 tool shelf, 우측에는 properties 패널이 위치합니다.

6)tool shelf와 properties는 하단의 view 메뉴에서 체크하여 표시할수있습니다(단축키 T,N)

7)아래 표시한 3D cursor는 오브젝트의 생성지점을 의미합니다.

8)tool shelf의 create 탭에서 기본 오브젝트를 생성합니다.

9)3D cursor의 위치에 오브젝트를 생성한것을 확인할수있습니다.

10)3D view에서 바로가기 메뉴를 사용하여 오브젝트를 생성할수있습니다(단축키 shift+a)

11)오브젝트 삭제는 delete key를 사용합니다.

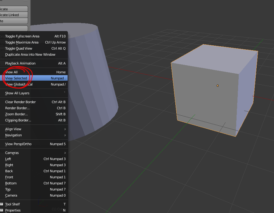
12)선택한 오브젝트의 확대(view selected)는 단축키 키보드 우측 numpad .를 사용합니다.


13)view 메뉴에서 키보드 우측 numpad를 사용하여 표시할수있는 다양한 종류의 3Dview를 확인할수있습니다.
front("1"), back("ctrl+1"), right("3"), left("ctrl+3"), top("7"), bottom("ctrl+7"), opposite("9"), camera("0"), 이외의 사용자 user view("2,4,6,8"), perp, ortho toggle("5")

14)키보드 우측 numpad 대신에 키보드 상단 숫자패드를 사용하려면 user preferences에서 emulate numpad에 체크합니다.

15)네개의 뷰(쿼드뷰)를 사용하려면 view 메뉴에서 toggle quad view를 선택합니다.

16)또는 properties 패널의 display에서 toggle quad view를 클릭합니다. toggle quad view 하단에 위치한 lock에 체크하면 user 뷰를 제외한 모든 사이드뷰에서 view rotation를 사용하지않습니다.

17)폴더 및 파일찾기에서 한글이름을 표시하려면 preferences의 system탭에서 international fonts에 체크하고 한국어를 선택합니다.

18)사용자가 변경한 설정에 대해서 다시 블렌더의 기본 설정으로 초기화하려면 상단의 file 메뉴에서 load factory settings를 선택합니다.

'제작도구 > 기타' 카테고리의 다른 글
| 블렌더(blender)에서 뷰 네비게이션(Walk/fly navigation) 사용하기 (0) | 2022.09.16 |
|---|---|
| 블렌더(blender) 기초 사용법2 - 오브젝트 트랜스폼, 오브젝트 복제, 오브젝트 다중 선택, 기타 (1) | 2022.09.16 |
| 프리미어(premiere)에서 동영상의 현재 프레임을 이미지로 저장하기 (0) | 2022.08.30 |
| 프리미어(premiere)에서 동영상을 animated GIF 이미지로 저장하기 (0) | 2022.08.30 |
| 프리미어(premiere)에서 배경 색상 생성하기(color matte) (0) | 2022.08.30 |