블렌더(blender) 기초 사용법2 - 오브젝트 트랜스폼, 오브젝트 복제, 오브젝트 다중 선택, 기타
오브젝트 transform(이동, 회전, 스케일)
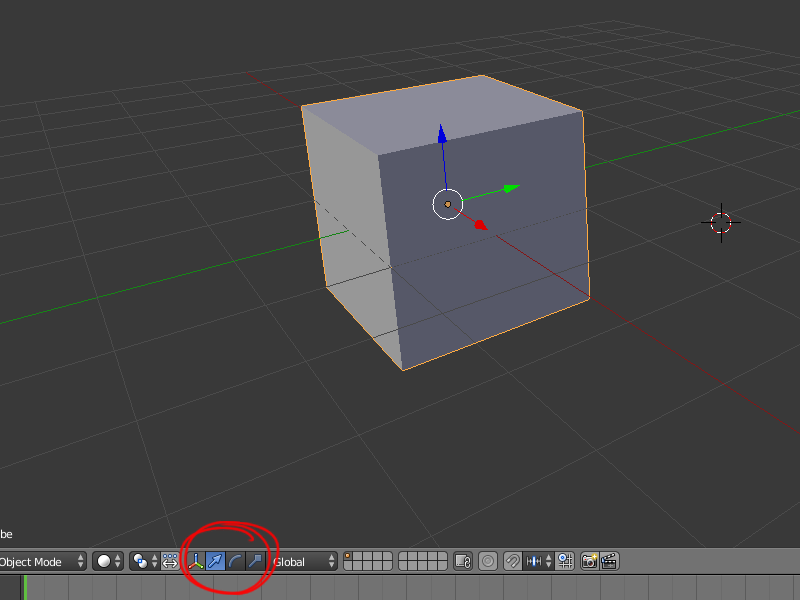
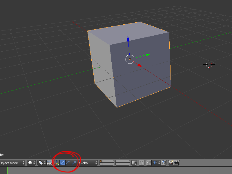
1)tool shelf에 위치한 transform 툴을 선택하거나 하단에 표시한 아이콘을 활성화시킨후에 manipulator를 사용하여 오브젝트를 이동, 회전, 스케일할수있습니다.


2)트랜스폼 단축키를 사용할수있고 축을 고정하거나 수치를 입력하여 트랜스폼할수있습니다.
트랜스폼(transform) 단축키
단축키와 마우스 커서이동을 사용하여 오브젝트를 트랜스폼(이동, 회전, 스케일)할수있습니다(move -단축키 g, rotate - 단축키r, scale - 단축키s)
트랜스폼을 완료하려면 마우스 좌클릭, 취소하려면 우클릭합니다.
트랜스폼(transform) 축 고정
오브젝트를 트랜스폼할때 축을 고정할수있습니다(고정하고자하는 축의 단축키 사용합니다)
x축으로 이동 - g, x,
y축으로 회전 - r, y,
z축으로 스케일 - s, z
수치입력하여 트랜스폼(transform)
수치를 입력하여 오브젝트를 트랜스폼할수있습니다
x축으로 10만큼 이동 - g, x, 10, 좌클릭으로 완료(또는 enter key)
z축 중심으로 30도회전 - r, z, 30, 좌클릭으로 완료(또는 enter key)
y축으로 고정하여 이동하는 오브젝트에 녹색선이 표시되는것을 확인할수있습니다.

3)오브젝트의 properties에서 transform의 location은 월드좌표에서 오브젝트의 위치를 의미합니다.
단축키를 사용하여 오브젝트의 transform 값을 초기화할수있습니다.
(position 초기화- alt+g, rotation 초기화 - alt+r, scale 초기화 - alt+s)

오브젝트 복제하기(duplicate)
4)tool shelf의 tools탭에서 edit의 duplicate는 오브젝트를 복제합니다(단축키 shift+d)


5)오브젝트를 복제하고 반복 복제할수있습니다(단축키 shift+r)

오브젝트 다중선택
오브젝트 다중 선택 - shift+우클릭
다중 선택중 특정 오브젝트를 선택해제 - shift+우클릭
씬의 모든 오브젝트 선택 및 선택해제 - a
6)원형 선택과 테두리 선택을(circle select, border select) 사용하여 선택영역의 오브젝트를 선택할수있습니다(단축키 c, b)

circle select(circle 브러쉬의 사이즈는 마우스 휠로 변경할수있습니다)

border select

7)오브젝트를 와이어 프레임으로 표시할수있습니다(단축키 z)

8)씬에서 오브젝트를 표시하거나 표시하지않으려면 아웃라이너(outliner)에서 오브젝트 우측에있는 아이콘을 클릭합니다(단축키 h, alt+h)

'제작도구 > 기타' 카테고리의 다른 글
| 블렌더(blender)에서 카메라 클리핑 설정하기(start, end) (0) | 2022.09.17 |
|---|---|
| 블렌더(blender)에서 뷰 네비게이션(Walk/fly navigation) 사용하기 (0) | 2022.09.16 |
| 블렌더(blender) 기초 사용법1 - 3D뷰 컨트롤, 3dview, 오브젝트생성 (1) | 2022.09.16 |
| 프리미어(premiere)에서 동영상의 현재 프레임을 이미지로 저장하기 (0) | 2022.08.30 |
| 프리미어(premiere)에서 동영상을 animated GIF 이미지로 저장하기 (0) | 2022.08.30 |