3D맥스에서 자주 사용하는 명령 검색하기(Global menu search)
- 3D맥스/기초사용법
- 2023. 3. 16.
반응형
3D맥스에서 자주 사용하는 명령 검색하기(Global menu search)
(autodesk 3ds Max 2018)
Global menu search를 사용하면 3D맥스 명령을 검색하고 빠른 실행할수있습니다.
1)상단 help 메뉴에서 search 3ds max commands를 선택합니다.

2)또는 뷰포트에서 단축키 x를 입력하면 바로가기 메뉴를 표시합니다.

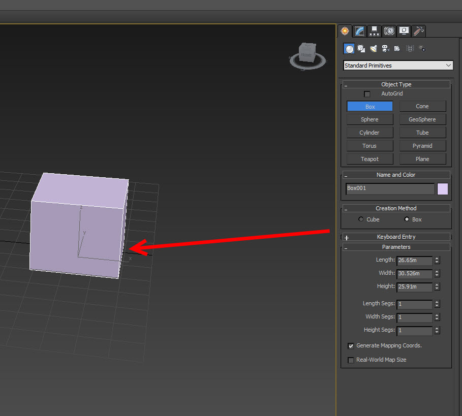
3)검색 메뉴에서 사용하려는 명령을 검색하고 선택하면 해당 명령을 실행합니다. 예를들어 box를 검색 및 실행하여 박스를 생성합니다.


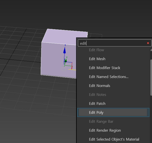
5)box 오브젝트를 선택하고 edit poly 명령을 검색 및 실행하여 서브 오브젝트 편집을 실행합니다.


반응형
'3D맥스 > 기초사용법' 카테고리의 다른 글
| 3D맥스에서 mcr 형식의 스크립트 파일을 설치하는 방법 (0) | 2023.03.16 |
|---|---|
| 3D맥스에서 폴리곤 오브젝트의 노말이 비정상적으로 표시되는 문제 (0) | 2023.03.16 |
| 3D max에서 맥스 파일(.max) 버전 확인하기(max file finder) (0) | 2023.03.16 |
| 3D맥스에서 오브젝트의 freeze selection 색상 변경하기 (0) | 2023.03.12 |
| 3D 맥스에서 와이어 프레임 양면 렌더링하기(standard 재질, Wire, 2 Sided) (0) | 2023.03.10 |