3D 마야(MAYA)에서 카메라 배경이미지(image plane) 설정하기
- 3D마야
- 2023. 5. 2.
3D 마야(MAYA)에서 카메라 배경이미지(image plane) 설정하기
(Autodesk Maya 2014)
1)render settings에서 렌더링 해상도를 설정합니다(image size)

2)렌더링 해상도와 동일한 크기의 이미지를 준비합니다.

3)상단의 create 메뉴에서 cameras의 cameras and aim를 선택합니다.

4)아웃라이너(outliner)에서 씬에 생성한 카메라 그룹(camera group)을 확인할수있습니다.

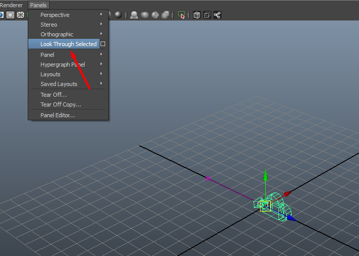
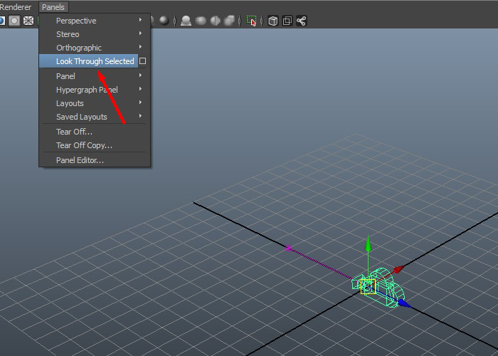
5)camera를 선택합니다.

6)뷰포트 상단의 Panels 메뉴에서 Look Through Selected를 선택합니다.

(또는 Panels의 Perspective에서 Camera1를 선택합니다)

7)해당 뷰포트를 카메라 뷰로 설정한것을 확인할수있습니다.

8)카메라의 위치를 설정합니다.

9)뷰포트 메뉴 하단에서 Resolution Gate를 활성화합니다.

10)뷰포트 카메라 뷰에 Resolution gate를 표시합니다. Resolution gate는 렌더링 프레임 영역으로 render settings에서 설정한 image size와 해상도가 동일합니다. 프레임 외부 영역은 반투명한 회색으로 표시합니다(gate mask)

11)뷰포트 상단의 view 메뉴에서 camera attribute editor를 선택합니다.

12)해당 뷰포트의 카메라 속성을 확인할수있습니다(camera attributes)

13)environment에서 image plane의 create를 클릭합니다.


14)카메라 오브젝트에 imageplaneshape노드가 추가된것을 확인할수있습니다.

15)image plane attributes에서 카메라 배경으로 사용할 이미지를 설정합니다.

16)카메라의 배경 이미지를 설정한것을 확인할수있습니다.

'3D마야' 카테고리의 다른 글
| 3D 마야(MAYA)에서 라이트 고보(gobo)사용하기(arnold renderer) (0) | 2023.05.15 |
|---|---|
| 3D 마야(MAYA)에서 씬의 오쿨루전(occlusion) 렌더링하기 (0) | 2023.05.02 |
| 오토데스크 3D 마야 단축키 모음(Autodesk Maya shortcuts) (0) | 2023.05.02 |
| 3D 마야(MAYA)에서 오브젝트 정렬하기(Align Tool) (0) | 2023.05.02 |
| 3D 마야(MAYA)에서 아이스크림 콘 모델링하기2 (0) | 2023.05.01 |