3D 마야(MAYA)에서 인풋 노드(inputs)를 포함하여 오브젝트 복사하는 방법
- 3D마야
- 2023. 8. 18.
반응형
3D 마야(MAYA)에서 인풋 노드(inputs)를 포함하여 오브젝트 복사하는 방법
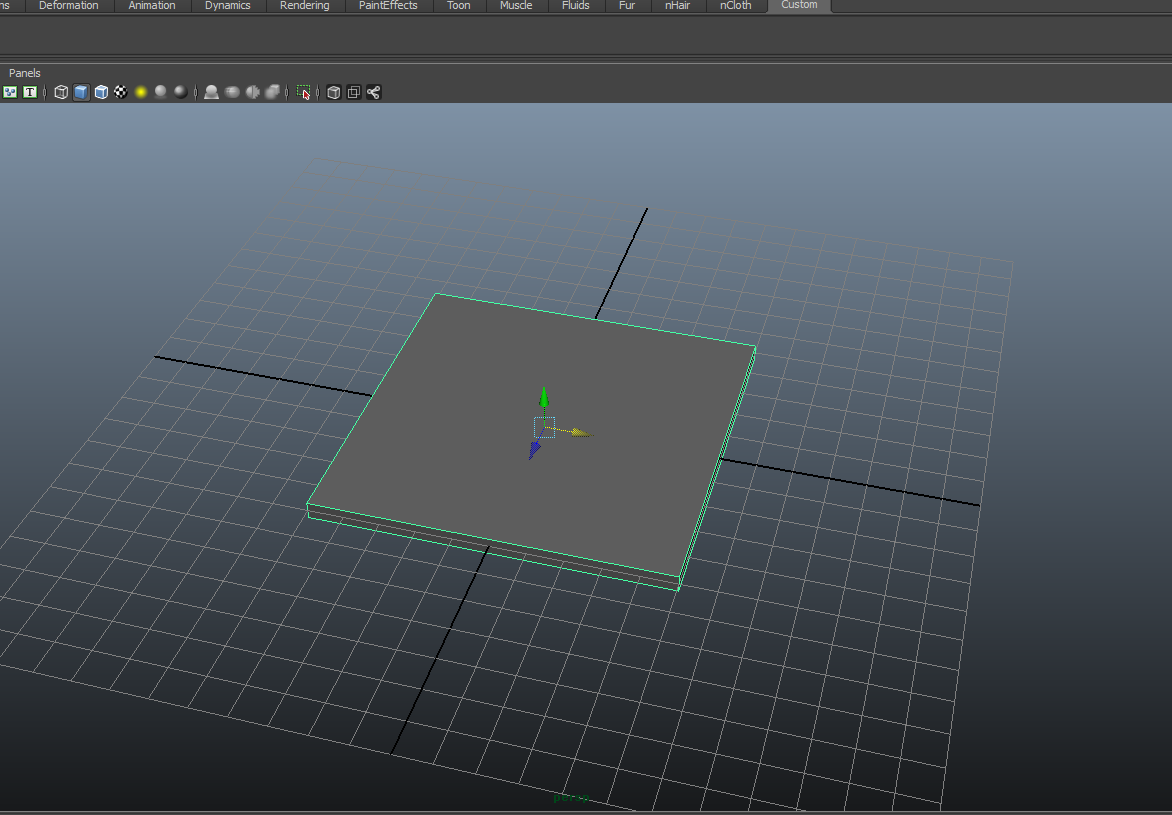
1)씬에 폴리곤 오브젝트를 생성합니다.

2)폴리곤 오브젝트의 인풋 노드가 존재하는것을 확인할수있습니다.

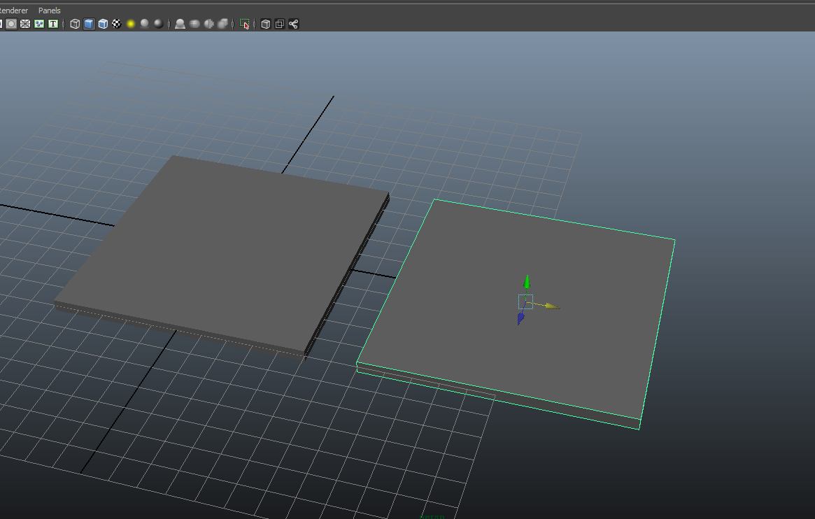
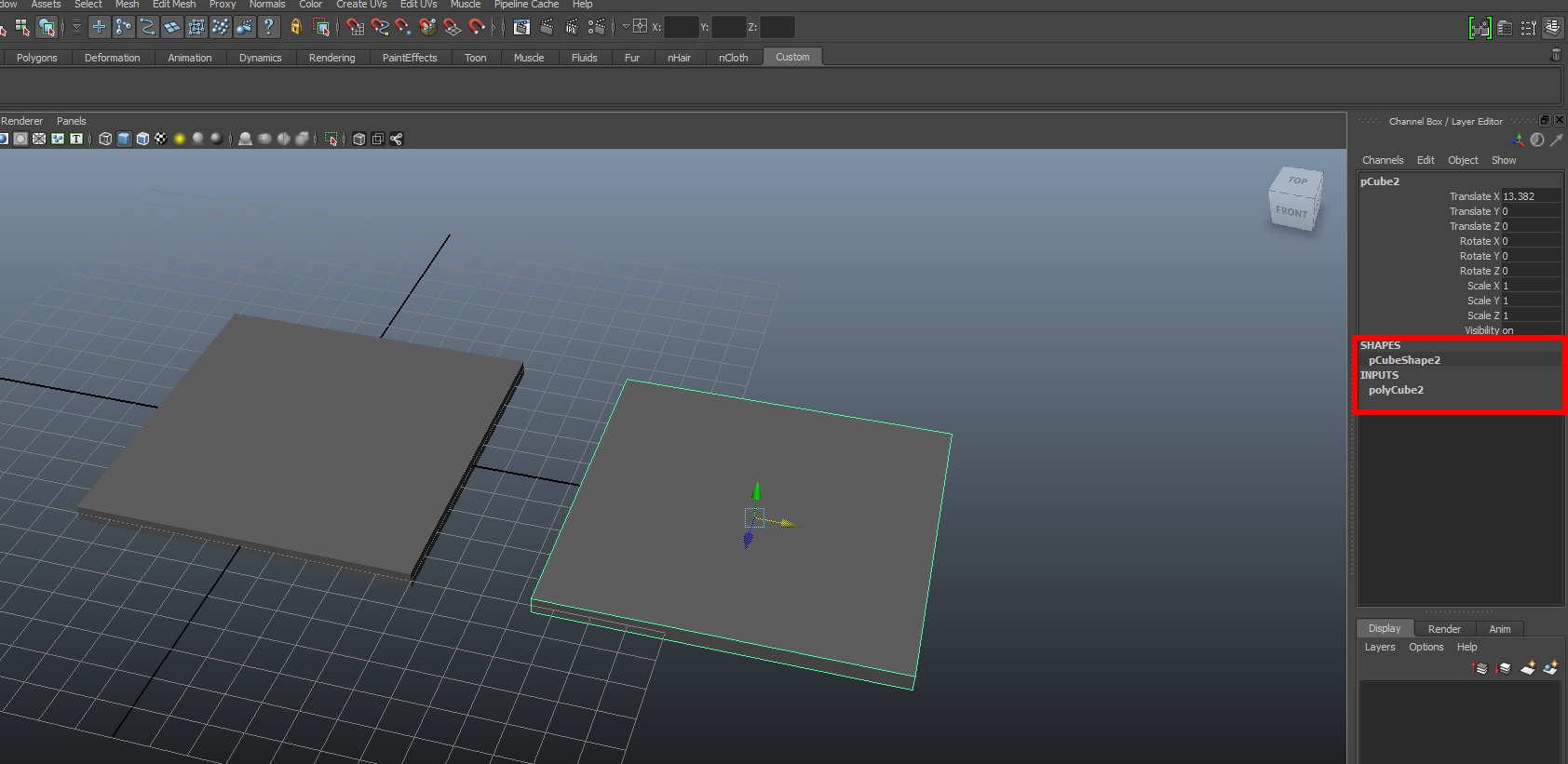
3)일반적인 방법으로 오브젝트를 복사합니다(duplicate, ctrl+d)


4)복사한 오브젝트의 인풋 노드가 존재하지않는것을 확인할수있습니다.

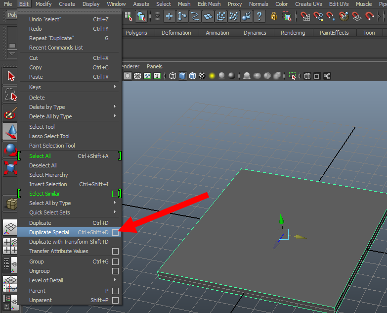
5)인풋 노드를 포함하여 오브젝트를 복사하면 duplicate special로 이동합니다.

6)duplicate input graph 옵션에 체크하고 적용합니다.

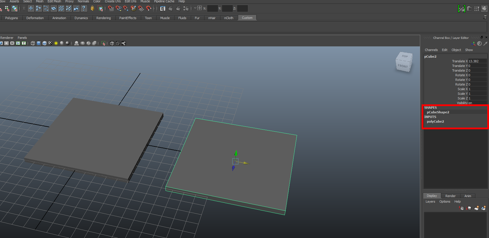
7)인풋 노드(inputs)를 포함하여 오브젝트를 복사한것을 확인할수있습니다.


반응형
'3D마야' 카테고리의 다른 글
| 3D MAYA의 블렌드쉐잎(blend shape)을 사용하여제작한 피는 꽃 애니메이션 (0) | 2023.10.04 |
|---|---|
| 3D 마야(MAYA) Parameter와 Parameterization(uniform, chord length) (0) | 2023.09.03 |
| 3D 마야(MAYA)에서 렌더링 레이어 사용방법(render layer editor) (0) | 2023.06.10 |
| 3D 마야(MAYA)에서 와이어프레임 렌더링하는 방법(멘탈레이의 contour를 이용한 방법) (0) | 2023.05.17 |
| 3D 마야(MAYA)에서 라이트 고보(gobo)사용하기(arnold renderer) (0) | 2023.05.15 |