블렌더(blender)에서 레이어 활용하기(오브젝트 레이어 이동)
- 제작도구/기타
- 2022. 9. 17.
반응형
블렌더(blender)에서 레이어 활용하기(오브젝트 레이어 이동)
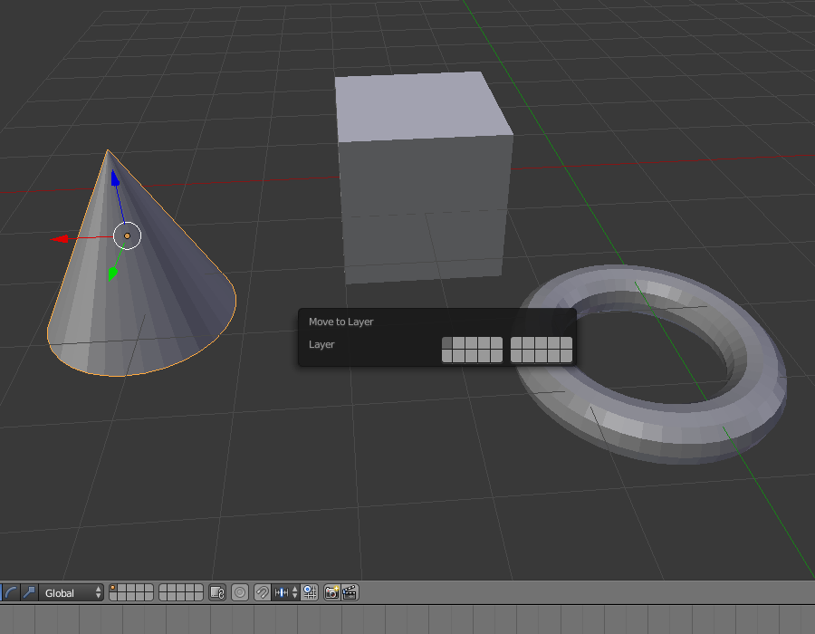
1)씬에 기본 오브젝트를 생성합니다.

2)하단에서 사용가능한 레이어를 확인합니다. 어두운 색상으로 표시한 칸은 현재 선택한 레이어이고 주황색은 선택한 오브젝트를 의미합니다. 현재 선택한 레이어에 선택한 오브젝트가 있는것을 확인할수있습니다.

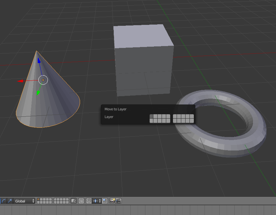
3)오브젝트를 선택하고 move to layer(단축키 m)에서 오브젝트가 이동할 레이어를 선택합니다. 예에서 두번째 레이어를선택하였습니다.


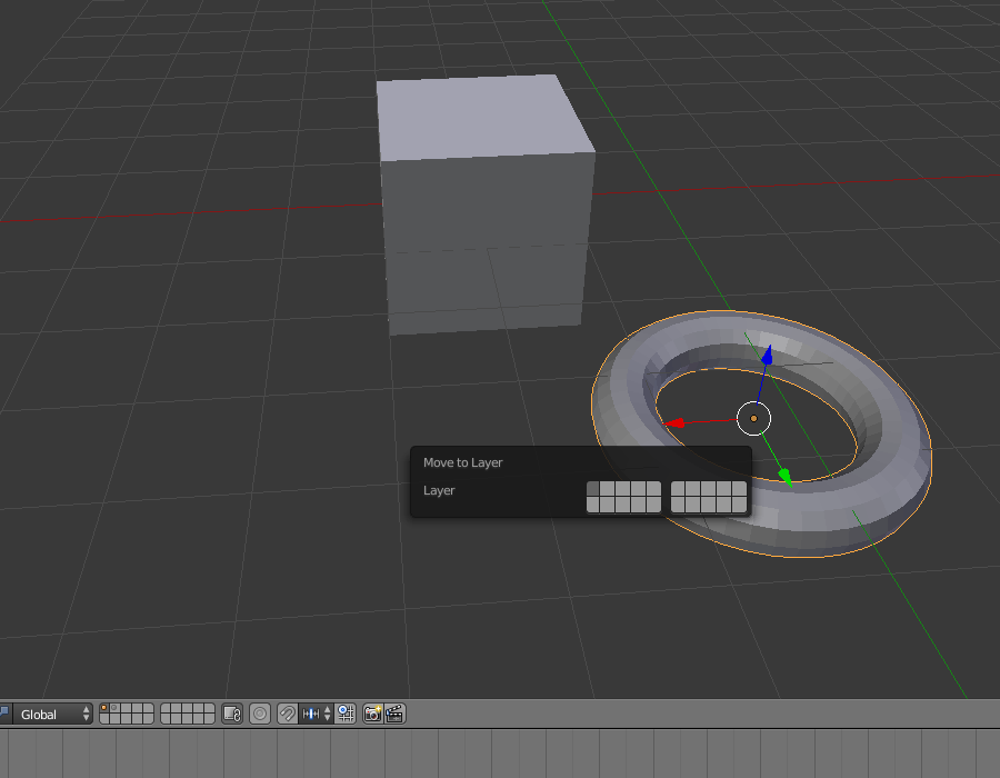
4)선택한 오브젝트가 두번째 레이어로 이동한것을 확인할수있습니다.

5)두번째 레이어에서 해당 오브젝트를 확인할수있습니다.

6)동일한 방법으로 오브젝트를 다른 레이어로 이동시킵니다.



반응형
'제작도구 > 기타' 카테고리의 다른 글
| 블렌더(blender)에서 오브젝트 버텍스, 면 개수확인 (0) | 2022.09.18 |
|---|---|
| 블렌더(blender)에서 3d모델의 auto smooth 사용하기 (0) | 2022.09.17 |
| 블렌더(blender)에서 폴리곤 모델링하기(edit mode, mesh tools) (0) | 2022.09.17 |
| 블렌더(blender)에서 카메라 클리핑 설정하기(start, end) (0) | 2022.09.17 |
| 블렌더(blender)에서 뷰 네비게이션(Walk/fly navigation) 사용하기 (0) | 2022.09.16 |