블렌더(blender)에서 폴리곤 모델링하기(edit mode, mesh tools)
- 제작도구/기타
- 2022. 9. 17.
블렌더(blender)에서 폴리곤 모델링하기(edit mode, mesh tools)
mesh tools를 사용하여 오브젝트 편집하기(vertex, edge, face)
1)오브젝트를 선택하고 3dview의 하단에서 edit mode를 선택합니다(단축키 tab)

2)표시한 3개의 아이콘을 각각 선택하면 오브젝트의 vertex, edge, face를 편집할수있습니다.

3)3D view에서 바로가기 메뉴를 사용하여 vertex, edge, face 편집을 시작할수있습니다(단축키 ctrl+tab)

4)mesh tools의 add에서 vertex, edge, face 편집에 사용할수있는 다양한 도구들을 확인할수있습니다.
edit mode에서 오브젝트를 편집할때 transform에 사용한 간편한 규칙들이 적용될수있습니다(단축키 g,r,s의 사용, 축의 고정, 특정 수치를 입력)

5)extrude는 vertex, edge, face를 돌출시킵니다(단축키 e)
vertex extrude

edge extrude

face extrude

6)inset faces

7)loop cut and slide를 사용하여 엣지 루프에 새로운 엣지를 추가하고 슬라이드할수있습니다.


8)loop cut and slide를 사용하여 vertex 또는 edge를 슬라이드할수있습니다(단축키 g, g)

make edge/face - 선택한 두 vertex를 잇는 엣지를 생성합니다 또는 선택한 edge를 잇는 face를 생성합니다.
subdivide - 면을 분할합니다.
duplicate - 선택한 요소를 복제합니다.
knife - 오브젝트를 슬라이스합니다.
merge, delete
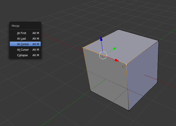
9)merge를 사용하여 선택한 vertex, edge, face를 병합할수있습니다. 병합 방법을 선택할수있습니다(at first, at last, at center, at cursor, collapse)

10)3d view에서 바로가기 메뉴를 사용할수있습니다(단축키 alt+m)


11)delete를 사용하여 선택한 vertex, edge, face를 제거할수있습니다. 제거대상을 선택할수있습니다(vertices, edges, faces, only edges& faces, only faces)


'제작도구 > 기타' 카테고리의 다른 글
| 블렌더(blender)에서 3d모델의 auto smooth 사용하기 (0) | 2022.09.17 |
|---|---|
| 블렌더(blender)에서 레이어 활용하기(오브젝트 레이어 이동) (0) | 2022.09.17 |
| 블렌더(blender)에서 카메라 클리핑 설정하기(start, end) (0) | 2022.09.17 |
| 블렌더(blender)에서 뷰 네비게이션(Walk/fly navigation) 사용하기 (0) | 2022.09.16 |
| 블렌더(blender) 기초 사용법2 - 오브젝트 트랜스폼, 오브젝트 복제, 오브젝트 다중 선택, 기타 (1) | 2022.09.16 |