유니티에서 프리팹(Prefab) 사용하기(프리팹생성, apply, select, revert)
씬에서 여러번 재사용되는 게임 오브젝트를 프리팹으로 만들고 사용하는 방법(apply, select, revert)
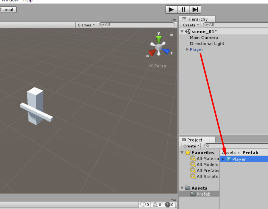
1)씬에 empty 게임오브젝트를 생성하고(player) 하위에 큐브 오브젝트 두개를 구성합니다.

2)이 게임 오브젝트(player)의 프리팹 에셋을 생성하려면 해당 게임 오브젝트를 선택하고 프로젝트(project) 윈도우의 에셋(Assets) 폴더로 드래그, 드롭합니다. 에셋 폴더에 프리팹 에셋이 생성된것을 확인할수있으며 씬에 존재하는 해당 프리팹 게임 오브젝트는 파랑으로 표시됩니다(Hierarchy)

3)씬의 프리팹 오브젝트를 복사합니다. 씬(hierarchy)에 존재하는 프리팹 오브젝트의 속성을 변경하면 해당 오브젝트에만 개별적으로 반영합니다.

4)프로젝트(project)에 존재하는 프리팹 에셋의 속성을 변경하면 씬에 존재하는 모든 프리팹에 변경한 내용을 일괄적으로 반영합니다. 예에서 프로젝트 폴더의 프리팹 에셋의 속성을 변경하였고(프리팹 하위 큐브 오브젝트의 y스케일 값을 0.5로 변경) 이것을 씬의 모든 프리팹 오브젝트에 반영합니다.


5)씬에서 프리팹 오브젝트의 속성을 변경하고 이것을 프리팹 에셋에 적용할수있습니다. 예에서 씬의 프리팹 오브젝트 속성을 변경하였습니다(프리팹 하위 큐브 오브젝트의 y스케일 값을 0.5로 변경)

6)씬의 프리팹 오브젝트는 인스펙터에서 select, revert, apply가 추가로 표시됩니다. 또 변경한 속성과 값을 두꺼운 텍스트로 표시합니다. apply를 클릭하면 씬에서 변경한 프리팹 오브젝트의 속성을 프리팹 에셋에 적용합니다.

7)예에서 씬의 프리팹 오브젝트 속성을 변경한것을 프리팹 에셋에 적용하고(apply) 결과적으로 씬의 모든 프리팹 오브젝트에 반영합니다.

8)select를 클릭하면 해당 프리팹 오브젝트의 프리팹 에셋을 프로젝트에서 표시합니다.

9)씬의 프리팹 오브젝트 속성을 변경합니다(프리팹 하위 큐브 오브젝트의 y스케일 값을 2.05로 변경) 이 프리팹 오브젝트를 프리팹 에셋과 동일 속성으로 되돌리기 하려면 revert를 클릭합니다.



'유니티게임개발 > 기초공부' 카테고리의 다른 글
| 유니티(Unity)의 스트리밍 에셋 폴더(StreamingAssets) (0) | 2023.03.07 |
|---|---|
| 유니티(Unity) 트랜스폼 회전 관련 함수 모음(Transform.Rotate, Transform.LookAt, 기타) (0) | 2023.03.07 |
| 유니티(Unity) 실습 예제 - 총알을 발사하는 씬 구성하기 (0) | 2023.02.03 |
| 유니티 실습 예제 공굴리기 게임 만들기2 (0) | 2023.02.02 |
| 유니티 실습 예제 공굴리기 게임 만들기1 (0) | 2023.02.02 |