3D맥스에서 로우폴리곤 건물 모델링6 - 건물 옥상 모델링, uv 편집
- 3D맥스/제작노트
- 2022. 9. 26.
반응형
3D맥스에서 로우폴리곤 건물 모델링6 - 건물 옥상 모델링, uv 편집
카카오 맵의 위성지도와 로드뷰를 사용하여 3dmax에서 로우 폴리곤 건물 만드는 방법
https://map.kakao.com/
건물 옥상 모델링하기
1)건물 모델의 상부에서 border를 선택한다.

2)cap을 선택한다.


3)상부의 면을 선택하고 오브젝트를 분리한다(detach)

4)분리한 오브젝트를 선택하고 마우스 우클릭한후 convert to editable patch를 선택한다.

5)오브젝트의 모든 면이 삼각형으로 구성된것을 확인할수있다.

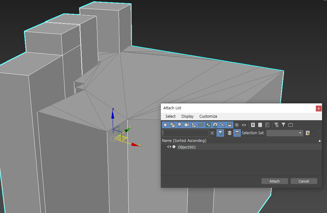
6)건물 모델 오브젝트를 선택하고 분리한 오브젝트를 소속시킨다(attach)


7)상부의 모든 버텍스를 선택하고 접합시킨다(weld)


건물 옥상 uv 편집하기
8)건물의 옥상을 구성하는 모든 면을 선택한다.

9)unwrap UVW 수정자를 추가하고 projection의 planar유형을 선택한다.


10)UV Editor에서 uv를 확인한다.

11)collapse to를 사용하고 새로운 unwrap UVW를 추가한다.


12)UV Editor에서 건물의 모든 uv를 정리한다.

13)상단의 tools에서 render UVW template로 이동한다.

14)해상도를 설정하고 하단의 render UV template를 클릭하면 오브젝트의 UV를 렌더링한다.

15)파일형식을 설정하고 저장한다.

반응형
'3D맥스 > 제작노트' 카테고리의 다른 글
| 3D맥스에서 로우폴리곤 건물 모델링8 - 포토샵에서 건물 창문 텍스처 만들기 (0) | 2022.09.28 |
|---|---|
| 3D맥스에서 로우폴리곤 건물 모델링7 - 건물 옥상 텍스처 만들기 (1) | 2022.09.26 |
| 3D맥스에서 로우폴리곤 건물 모델링5 - 포토샵에서 건물 텍스처 제작하기(창문, 프레임) (0) | 2022.09.26 |
| 3D맥스에서 도로 모델링하기13 - 도로의 차선 연장하기 (0) | 2022.09.25 |
| 3D 맥스에서 미로 모델링하기2 - 미로의 하단 영역(토양 및 보도 영역) (0) | 2022.09.10 |