반응형
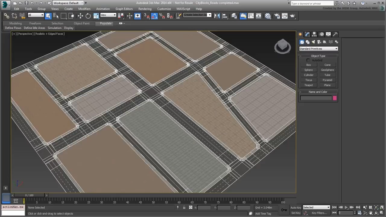
3D 맥스 도시 만들기 튜토리얼(creating city blocks series)
아래 오토데스크 웹사이트에서 3D맥스 도시 만드는 방법에 대한 프로젝트 파일과 튜토리얼을 확인할수있습니다.
https://area.autodesk.com/m/melissa.lax/tutorials/3ds-max-creating-city-blocks-introduction
Creating City Blocks in 3ds Max




반응형
'3D맥스 > 기초사용법' 카테고리의 다른 글
| 3D 맥스에서 브러시 페인팅을 사용하여 버텍스 컬러 설정하기(vertex color, vertex paint) (0) | 2023.04.04 |
|---|---|
| 3D맥스 프로그램을 시작할때 사용자 스크립트를 실행하는방법 (0) | 2023.04.04 |
| 3D 맥스에서 mix map을 사용하여 텍스처 혼합하기 (0) | 2023.04.03 |
| 3D맥스의 ink'n' paint 재질을 사용하여 카툰 렌더링하기 (0) | 2023.04.02 |
| 3D맥스에서 오브젝트에 두번째 UV 채널 추가하기, 제거하기 (0) | 2023.04.01 |