3D 마야(MAYA)에서 스팟라이트(spot light)를 카메라 뷰로 사용하기
- 3D마야
- 2023. 4. 25.
반응형
3D 마야(MAYA)에서 스팟라이트(spot light)를 카메라 뷰로 사용하기
(Autodesk Maya 2014)
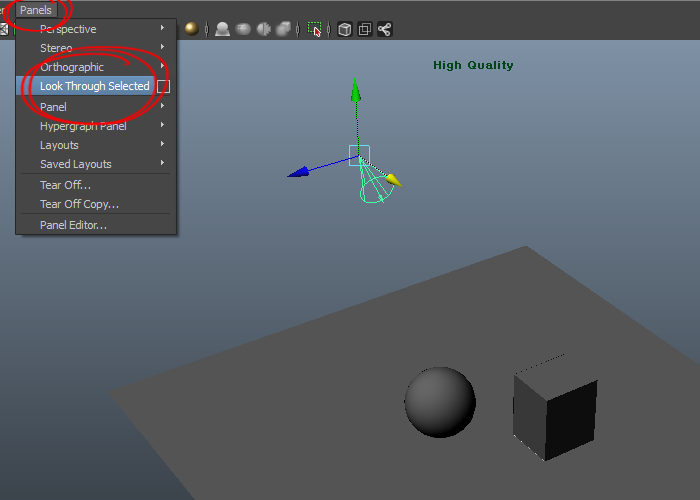
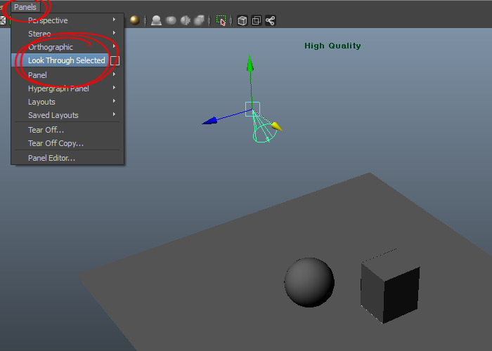
1)씬에서 스팟 라이트를 선택합니다.

2)뷰포트 상단의 panels 메뉴에서 look through selected를 선택합니다.

3)해당 뷰포트를 스팟 라이트의 카메라 뷰로 설정한것을 확인할수있습니다.

4)스팟 라이트의 cone angle, penumbra angle를 표시하는것을 확인할수있습니다.

반응형
'3D마야' 카테고리의 다른 글
| 3D 마야(MAYA)에서 와이어프레임(wireframe) 렌더링하기(툰렌더링을 이용한방법) (0) | 2023.04.29 |
|---|---|
| 3D 마야(MAYA)에서 파티클(particle)를 사용하여 비 내리는 효과 만들기 (0) | 2023.04.29 |
| 3D 마야(MAYA) 넙스모델링 - Surfaces의 birail tool 2, birail tool 3 (0) | 2023.04.25 |
| 3D 마야(MAYA) 넙스모델링 - Surfaces의 birail tool 1 (0) | 2023.04.25 |
| 3D 마야(MAYA)에서 새둥지 모델링하기(하이폴리곤) (1) | 2023.04.25 |