3D 마야(MAYA)에서 nParticle를 사용한 유체 시뮬레이션 기초
- 3D마야
- 2024. 12. 11.
3D 마야(MAYA)에서 nParticle를 사용한 유체 시뮬레이션 기초
1)실린더 오브젝트(Cylinder) 를 생성합니다.


2)menu set를 FX로 변경합니다.

3)상단 nParticles 메뉴의 Create Options에서 water에 체크합니다.

4)Create emiter를 선택하여 emitter를 생성합니다.

5)아웃라이너에 emitter, nParticle, nucleus 오브젝트가 생성된것을 확인할수있습니다.

6)애니메이션을 플레이하면 emitter에서 파티클이 방출되는것을 확인할수있습니다. 파티클 유형 water에 대한 프리셋 중력 및 쉐이더가 설정된것을 확인할수있습니다.

7)emitter를 선택하고 basic emitter attributes에서 emitter type을 volume으로 변경합니다.

8)뷰포트에서 emitter의 볼륨(volume)을 확인할수있습니다.

9)volume emitter attributes에서 volume shape을 cylinder로 변경합니다.

10)뷰포트에서 emitter의 볼륨 형태가 실린더인것을 확인할수있습니다.

11)아웃라이너에서 nucleus를 선택하고 ground plane의 use plane에 체크합니다.

12)Ground Plane에서 설정한 Plane를 지표 평면으로 사용하며 충돌하는것을 확인할수있습니다.

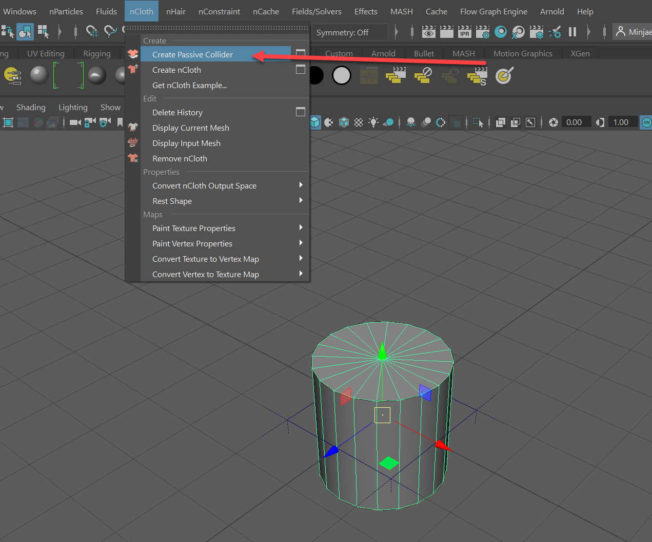
13)상단 nCloth의 create passive collider 옵션으로 이동합니다.

14)solver에서 nucleus를 선택합니다.

15)실린더 오브젝트를 선택하고 nCloth의 create passive collider를 선택합니다.

16)nRigid가 생성된것을 확인할수있습니다.

17)emitter의 위치를 이동시키고 애니메이션을 플레이하면 파티클이 실린더 오브젝트와 충돌하는것을 확인할수있습니다.

18)실린더오브젝트를 선택하고 nRigidShape에서 collisions의 tickness 를 설정합니다.

19)파티클과 충돌하는 두께(thickness)를 확인할수있습니다.

20)nParticle를 선택하고 nParticleShape의 liquid simulation에서 enable liquid simulation에 체크합니다.

21)nParticle를 선택하고 상단의 modify 메뉴에서 convert의 nParticle to Polygons를 선택합니다.

22)nParticle를 Polygons으로 변환한것을 확인할수있습니다.

23)nParticle를 선택합니다.

24)liquid simulation에서 유체 시뮬레이션의 속성을 설정합니다. output mesh에서 blobby radius scale, mesh triangle size, max triangle resolution등을 설정하여 아웃풋 메시 속성을 설정합니다.

25)애니메이션을 플레이하여 유체 시뮬레이션을 확인합니다.

26)render의 render settings로 이동합니다.

27)렌더러를 마야 소프트웨어로 설정합니다(maya software)

28)render current frame을 선택하여 현재 프레임을 렌더링합니다.


'3D마야' 카테고리의 다른 글
| 3D 바닷속 산호와 말미잘 작업(2015) (0) | 2025.03.03 |
|---|---|
| 3D 마야(MAYA)에서 구름 만들기(FX, 3D Container) (0) | 2024.12.11 |
| 3D MAYA의 블렌드쉐잎(blend shape)을 사용하여제작한 피는 꽃 애니메이션 (0) | 2023.10.04 |
| 3D 마야(MAYA) Parameter와 Parameterization(uniform, chord length) (0) | 2023.09.03 |
| 3D 마야(MAYA)에서 인풋 노드(inputs)를 포함하여 오브젝트 복사하는 방법 (0) | 2023.08.18 |