유니티 TextMeshPro 두가지(UI, 3D Text)
- 유니티게임개발/기초공부
- 2022. 12. 22.
반응형
유니티 TextMeshPro 두가지(UI, 3D Text)
유니티의 TextMeshPro는 두가지가 있습니다.
1)UI의 TextMeshPro를 생성합니다.

2)UI의 TextMeshPro는 canvas renderer와 TextMeshPro - Text(UI) 컴포넌트를 가지고있습니다.

3)캔버스의 자식 오브젝트로써 위치, 회전, 스케일을 설정합니다.

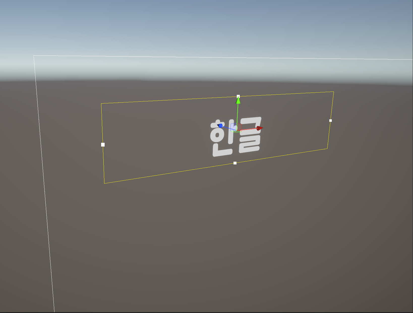
4)3D Object의 TextMeshPro를 생성합니다.

5)3D Object의 TextMeshPro는 mesh renderer와 TextMeshPro - Text 컴포넌트를 가지고있습니다.

6)3D 오브젝트로써 월드공간에서 위치, 회전, 스케일을 설정합니다.

반응형
'유니티게임개발 > 기초공부' 카테고리의 다른 글
| 유니티에서 TextMeshPro에서 한글 글꼴 텍스트 사용하기 (0) | 2022.12.22 |
|---|---|
| 유니티에서 TextMeshPro 사용하기(font asset creator) (0) | 2022.12.22 |
| 유니티에서 texture import settings의 텍스처 해상도(NPOT, ToNearest) (0) | 2022.12.19 |
| 유니티에서 orthographic 카메라의 size 설정하기 (0) | 2022.12.18 |
| 깃허브(github) 프라이빗(private) 리포지토리에서 사용자 접근 허용하기 (0) | 2022.12.18 |