반응형
3D맥스에서 오브젝트 와이어 프레임(wire frame) 렌더링하기(standard 재질)
(autodesk 3ds Max 2018)
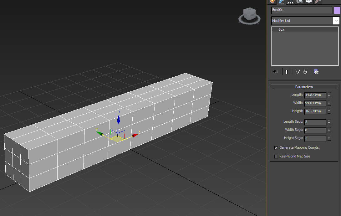
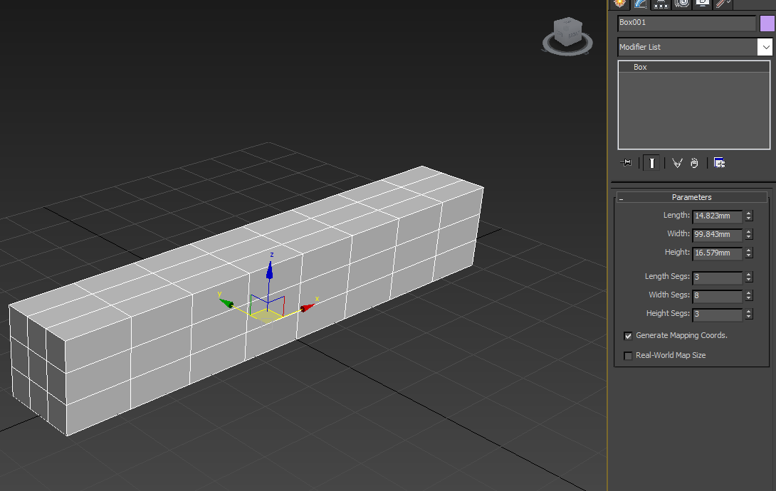
1)씬에 오브젝트를 생성합니다.

2)standard 재질을 할당하고 shader basic parameters의 wire에 체크합니다.

3)해당 재질의 오브젝트는 와이어 프레임을 렌더링합니다.

4)와이어프레임의 두께를 설정하려면 extended parameters에서 wire의 size 수치를 입력합니다.

반응형
'3D맥스 > 기초사용법' 카테고리의 다른 글
| 3D맥스에서 오브젝트 ID 색상 렌더링하기(ObjectID) (0) | 2023.03.17 |
|---|---|
| 3D맥스에서 볼륨 선택(volume select) 사용하기 (0) | 2023.03.17 |
| 3D맥스에서 obj, mtl, 텍스처 가져오기(import) (7) | 2023.03.17 |
| 3D맥스에서 씬의 모든 오브젝트 맵(텍스처) 표시하기 (0) | 2023.03.17 |
| 3D맥스에서 인스턴스(instance) 수정자를 가지는 모든 오브젝트 선택하기 (0) | 2023.03.17 |