반응형
3D 맥스 애니메이션 커브 에디터에서 오브젝트의 rotation 축을 표시하지않는 문제
(사용 버전 - autodesk 3ds Max 2014)
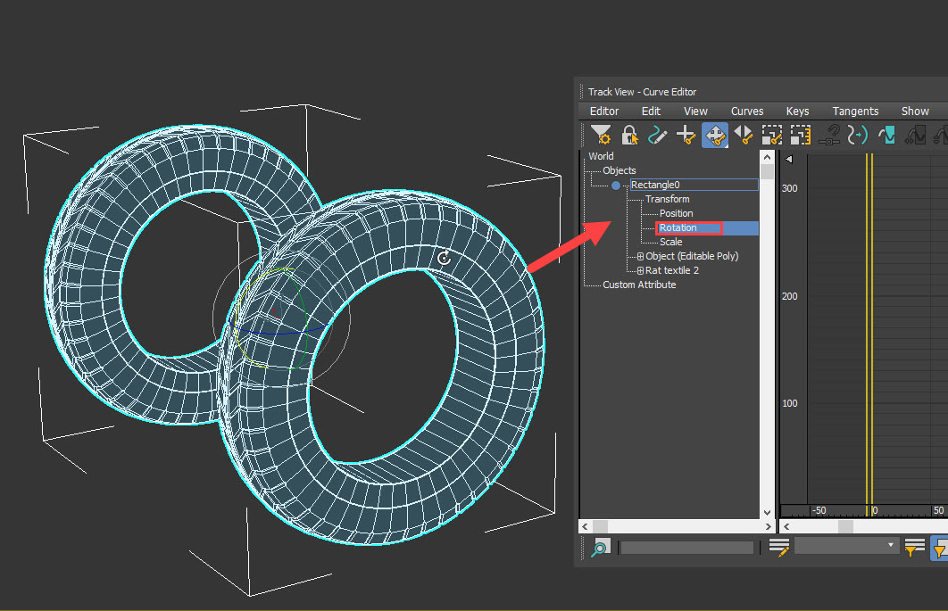
1)커브 에디터에서 오브젝트의 rotation 속성 하위에 회전 축(X Rotation, Y Rotation, Z Rotation)를 표시하지않는것을 확인할수있습니다.

2)오브젝트의 모션(motion) 패널에서 assign controller를 확인합니다. 현재 오브젝트는 회전(rotation) 컨트롤러로써 TCB Rotation를 사용하고있는것을 확인할수있습니다(기본적으로 euler XYZ 컨트롤러를 사용합니다)

3)오브젝트의 커브 에디터(track view)에서 rotation 트랙을 선택합니다.

4)커브 에디터의 edit 메뉴에서 controller의 assign를 선택합니다.

5)Euler XYZ를 선택하고 확인합니다. 또는 make default를 클릭하면 기본값인 euler XYZ로 변경합니다.

6)확인하면 로테이션 컨트롤러로써 Euler XYZ를 사용합니다.

7)오브젝트의 회전 축 X, Y, Z를 표시하고있음을 확인할수있습니다. 모션 패널에서는 변경된 컨트롤러를 확인할수있습니다.

반응형
'3D맥스 > 기초사용법' 카테고리의 다른 글
| 3D 맥스에서 사용자 수정자 세트(modifier sets) 만들기 (0) | 2023.05.14 |
|---|---|
| 3D맥스에서 캐릭터 라이트 세팅 기본 방법(3점 조명) (0) | 2023.05.07 |
| 3D맥스 에셋 라이브러리(asset library) 사용하기 (0) | 2023.05.06 |
| 3D맥스에서 그림자 렌더링 이미지 저장하기(shadow pass) (0) | 2023.05.06 |
| 3D맥스에서 카메라 뷰 프로젝션으로 UV언랩하기 (0) | 2023.05.05 |