반응형
3D 맥스에서 애니메이션 오프셋 사용방법(Animation Offset Controls and Presets)
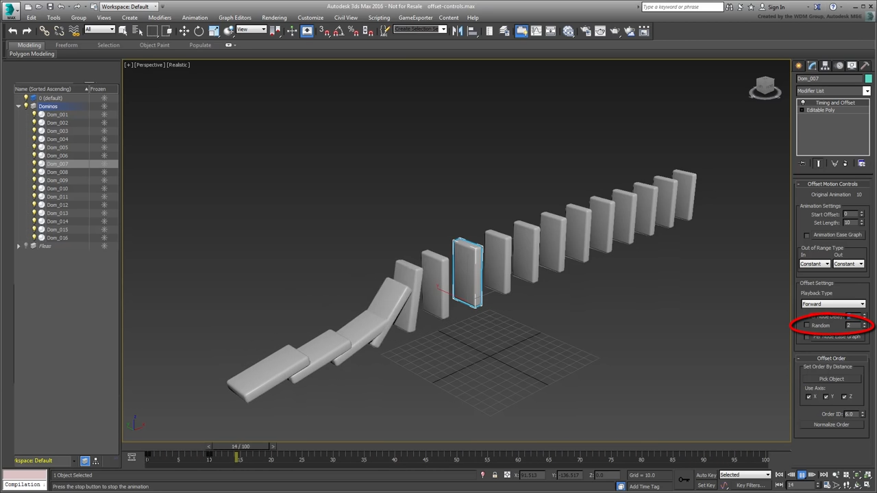
3D 맥스에서 다수의 오브젝트에 애니메이션을 적용할때 애니메이션 오프셋 컨트롤(Animation Offset Controls and Presets)을 사용하여 개별 오브젝트의 애니메이션 타이밍을 조정하고 자연스러운 전체 애니메이션을 완성하는 방법
Animation Offset Controls and Presets


반응형
'3D맥스 > 애니메이션' 카테고리의 다른 글
| 3D 맥스에서 비트맵 애니메이션(동영상) 플레이하기(이미지 시퀀스, ifl) (0) | 2025.03.23 |
|---|---|
| 3D 맥스 노이즈(Noise) 애니메이션 내보내기(Point Cache, Alembic) (0) | 2025.03.09 |
| 3D 맥스 캐릭터 셋업 및 애니메이션 순서 내용정리(바이패드, 스킨, 애니메이션) (0) | 2024.10.02 |
| 애니메이션 기초 원리 및 제작 방법에 대한 도서 모음 (1) | 2024.10.02 |
| 3D 맥스 캐릭터 리깅 튜토리얼(Autodesk 3ds Max Learning Channel) (0) | 2024.09.30 |